RT900-A60微机保护测控装置

概述
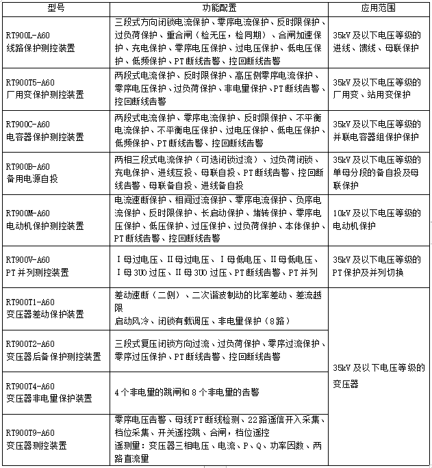
RT900X-A60系列保护测控装置适用于工业和民用35kV及以下电压等级的主变压器、配电系统的线路(包含母联及备自投保护)、厂用变及站用变、并联电容器、电动机、PT及其并列的保护、测量、控制和管理,实现配电系统的无人值守和智能管理。
技术特点
u 采用32位处理器,主要元件采用进口器件,保证了产品在恶劣环境下的适应能力和可靠性。
u 人性化的人机接口、操作简便直观;
u 带掉电保持的SOE和自检报告;
u 完善的软、硬件自检,二级看门狗软、硬件冗余设计,抗干扰性能强;
u 全密封嵌入式机箱设计,大屏幕全汉字显示,可组屏或直接安装在开关柜上;
u 具有 1~2路标准的 RS485 通讯接口,可选1~2路以太网通讯;
u 交直流两用操作回路,自适应0.5~5A开关跳合闸电流;操作回路配置了防跳回路。
u 具有多路开关量输入和输出,可根据用户需求在标准版本上扩充开入和开出,所有的开入均为交直流两用。
u 高抗干扰性,通过10项电磁兼容认证(快速瞬变、静电放电、浪涌抗干扰等)。
技术参数
Ø 工作电源 AC85~265V,DC220V,DC110V
Ø 操作回路电源 AC/DC220V,DC110V(订货时注明)
Ø 电流额定值In 5A/1A
Ø 电压额定值Un 57.7V,100V
Ø 整机功耗 正常运行≤5W;装置动作≤11W
Ø 电流输入功耗 不大于0.5VA
Ø 电压输入功耗 不大于0.5VA
Ø 测量电流误差 不大于0.2%
Ø 保护电流误差 不大于2%
Ø 测量电压误差 不大于0.2%
Ø 开关量输入通道数 14路
Ø 开关量输入电压 AC/DC220V,DC110V(订货时注明)
Ø 接点输出通道数 8路
Ø 接点输出工作电压 AC250V/5A
Ø 通讯接口 RS485标配1路,光电隔离,带防雷功能;以太网1路,10M/100M自适应
Ø 环境温度 -10℃~+55℃ 保证正常工作
Ø 相对湿度 5~95%
Ø 大气压力 86~106KPa







